salesforce、纷享销客、红圈、用友、金蝶、销帮帮、八百客、EC、腾讯企点、励销
在当今竞争激烈的市场环境中,企业销售管理面临着客户信息分散、销售过程不透明、团队协作效率低下以及回款周期长等多重挑战。
如何有效管理从获取潜在客户到最终完成收款的全过程,实现销售业绩的持续增长,已成为企业生存与发展的核心议题。客户关系管理(CRM)系统正是打通“从线索到回款”全流程闭环、实现精细化销售管理的关键工具。
本文将对市面上十款主流CRM系统——Salesforce、纷享销客、红圈、用友、金蝶、销帮帮、八百客、EC、腾讯企点、励销——进行一次深度的横向测评,旨在帮助企业决策者洞察各产品间的差异,从而找到最适合自身业务发展的解决方案。
CRM系统选型核心标准:如何评判一款CRM的优劣?
在深入对比具体产品之前,我们有必要建立一个清晰、统一的评判框架。一个优秀的CRM系统不仅是功能的堆砌,更是企业销售战略的承载平台。评估一款CRM的优劣,应重点关注以下几个核心维度:
1、核心功能完备性:这是CRM系统的基石。一套完整的销售管理CRM应覆盖从市场获客到销售转化,再到售后服务的全流程。具体应考察其是否具备强大的线索管理(捕获、分配、培育)、商机管理(阶段推进、赢率预测)、客户360度视图、销售行为管理、合同管理、回款管理以及精准的数据分析与报表功能。功能的深度和自动化程度(SFA,销售自动化)是评判其专业性的关键。
2、行业与场景适配度:不同行业的业务流程、客户特征和管理重点差异巨大。例如,制造业关注渠道分销与项目制销售,而快消品行业则更侧重于终端门店拜访与订单管理。因此,评估CRM时需考察其是否提供针对特定行业的解决方案,或者其PaaS/aPaaS平台的定制化能力是否足够强大,能够灵活配置以适应企业独特的业务场景。
3、系统易用性与集成能力:再强大的功能,如果操作复杂、用户体验差,也难以在销售团队中有效推行。简洁直观的界面、流畅的操作逻辑以及高质量的移动端应用,是确保系统高采纳率的前提。同时,现代企业信息系统繁多,CRM必须具备强大的开放性和集成能力,能够与ERP、OA、呼叫中心、企业微信等内外部系统无缝对接,打破数据孤岛。
4、服务与支持:CRM的成功实施是一个持续的过程,离不开供应商的专业服务。考察供应商的服务体系是否完善,包括前期的需求梳理与方案咨询、中期的实施部署与培训,以及后期的技术支持、系统升级和客户成功服务。及时、专业的服务是保障CRM价值最大化的重要因素。
5、成本与投资回报率:成本不仅包括软件的采购费用,还应综合考虑实施费、定制开发费、后续的运维和升级费用。企业应根据自身预算,理性评估CRM的总体拥有成本(TCO),并结合其为销售效率提升、客户生命周期价值增长等方面带来的潜在收益,全面衡量其投资回报率。
十款主流CRM系统横向深度对比分析
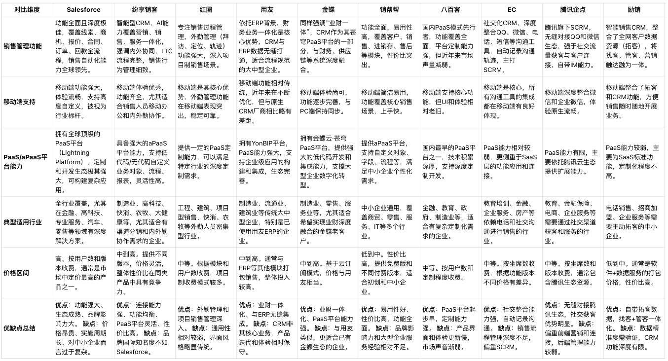
为了帮助您更直观地了解各CRM产品的特点与差异,我们整理了以下详细的横向对比表格。该表格聚焦于销售管理的核心需求,从功能、平台能力、行业适用性等多个维度对十款主流CRM进行了梳理。
| 对比维度 |
Salesforce |
纷享销客 |
红圈 |
用友 |
金蝶 |
销帮帮 |
八百客 |
EC |
腾讯企点 |
励销 |
| 销售管理功能 |
功能全面且深度极佳,覆盖线索、商机、报价、合同、订单、回款全流程,销售自动化能力全球领先。 |
智能型CRM,AI能力覆盖营销、销售、服务一体化,强调内外协同,LTC流程完整,销售行为管理细致。 |
专注销售过程管理,外勤管理(拜访、定位、轨迹)功能强大,深入项目制销售场景。 |
依托ERP背景,财务业务一体化是核心优势,CRM与ERP数据无缝打通,适合流程规范的大中型企业。 |
同样强调“业财一体”,CRM作为其苍穹PaaS平台的一部分,与财务、供应链等系统深度融合。 |
功能全面,易用性高,覆盖客户、销售、进销存、售后等模块,性价比突出。 |
国内PaaS模式先行者,功能覆盖全面,平台定制能力强,但近年来市场声量减弱。 |
社交化CRM,深度整合QQ、微信、电话、短信等沟通工具,自动记录沟通轨迹,主打SCRM。 |
腾讯旗下SCRM,无缝对接QQ和微信生态,强于社交流量获客与客户连接,自带IM能力。 |
智能销售CRM,整合了全网客户数据资源(拓客),将找客、管客、营销触达融为一体。 |
| 移动端支持 |
移动端功能强大,体验流畅,支持高度自定义,被视为行业标杆。 |
移动端体验优秀,功能齐全,尤其适合销售人员移动办公和内外勤协作。 |
移动端是其核心优势,外勤管理功能在移动端表现突出,稳定可靠。 |
移动端功能相对传统,近年来在不断优化,但与原生CRM厂商相比略有差距。 |
移动端体验尚可,功能逐步完善,与PC端保持同步。 |
移动端简洁易用,功能覆盖核心销售场景,上手快。 |
移动端支持核心功能,但UI和体验相对老旧。 |
移动端是核心,所有沟通工具的集成都在移动端有良好体现。 |
移动端深度整合微信和企业微信,体验原生流畅。 |
移动端整合了拓客和CRM功能,方便销售随时随地开展业务。 |
| PaaS/aPaaS平台能力 |
拥有全球顶级的PaaS平台(Lightning Platform),定制和开发生态极其强大,可构建复杂应用。 |
具备强大的aPaaS平台能力,支持低代码/无代码自定义业务对象、流程、报表,灵活性高。 |
提供一定的PaaS定制能力,可以满足特定行业的深度定制需求。 |
拥有YonBIP平台,PaaS能力强大,支持企业级应用的构建和集成,生态完善。 |
拥有金蝶云·苍穹PaaS平台,提供强大的低代码开发和集成能力,支撑大型企业数字化转型。 |
提供aPaaS平台,支持自定义对象、字段、流程等,满足中小企业个性化需求。 |
国内最早的PaaS平台之一,技术积累深厚,支持深度定制开发。 |
PaaS能力相对较弱,更侧重于SaaS层的功能应用和连接。 |
PaaS能力有限,主要依托腾讯云生态提供扩展能力。 |
PaaS能力较弱,主要为SaaS标准功能,定制化程度不高。 |
| 典型适用行业 |
全行业覆盖,尤其在金融、高科技、专业服务、汽车、零售等领域有深度解决方案。 |
制造业、高科技、快消、农牧、大健康等,尤其适合有渠道分销和内外勤协作需求的企业。 |
工程、建筑、项目型销售、快消、农牧等外勤人员密集型行业。 |
制造业、流通业、建筑业等传统大中型企业,特别是已使用用友ERP的企业。 |
制造业、零售、服务业等,尤其适合希望实现业财深度融合的金蝶老客户。 |
中小企业通用,覆盖商贸、零售、服务、IT等多个行业。 |
金融、教育、政府、制造业等,适合有复杂定制化需求的企业。 |
教育培训、金融、企业服务、房产等依赖电话和社交沟通进行销售的行业。 |
教育、金融保险、电商、企业服务等需要通过社交渠道获客和服务的行业。 |
电话销售、招商加盟、企业服务等需要主动拓客的中小企业。 |
| 价格区间 |
高。按用户数和版本收费,通常是市场中定价最高的产品之一。 |
中到高。提供不同版本,价格灵活,整体性价比在同类产品中具有竞争力。 |
中等。根据模块和用户数收费,项目制收费模式较多。 |
中到高。通常与ERP等其他模块打包销售,整体投入较高。 |
中到高。基于云订阅模式,价格与用友相当。 |
低到中。性价比高,提供免费版和不同付费版本,适合初创和中小企业。 |
中等。按用户数和定制程度收费。 |
中等。按坐席数收费,根据功能版本不同价格有差异。 |
中等。按坐席数和版本收费,通常包含腾讯生态资源。 |
低到中。通常是软件+数据服务的打包价格,性价比高。 |
| 优缺点总结 |
优点:功能强大、生态成熟、品牌影响力大。 缺点:价格昂贵、实施周期长、对中小企业而言过于复杂。 |
优点:连接能力强、功能均衡、PaaS平台灵活、性价比高。 缺点:品牌国际知名度不如Salesforce。 |
优点:外勤管理和项目销售管理深入。 缺点:通用性相对较弱,界面风格略显传统。 |
优点:业财一体化、与ERP无缝集成。 缺点:CRM非其核心业务,产品迭代和体验相对保守。 |
优点:业财一体化、PaaS平台能力强。 缺点:与用友类似,更适合已有金蝶生态的企业。 |
优点:易用性好、性价比高、功能全面。 缺点:品牌影响力和大型企业服务经验相对不足。 |
优点:PaaS平台起步早,定制能力强。 缺点:产品界面和体验更新慢,市场声音渐弱。 |
优点:社交整合能力强,自动记录沟通。 缺点:销售流程管理深度不足,偏重SCRM。 |
优点:无缝对接腾讯生态,社交获客优势明显。 缺点:偏重前端营销和连接,后端管理能力较弱。 |
优点:自带拓客数据,找客+管客一体化。 缺点:数据精准度需验证,CRM功能深度有限。 |

不同类型企业的CRM选型建议
基于以上的深度对比,企业可以根据自身的规模、行业、预算及核心需求,做出更具针对性的选择。
1、初创及小型企业(追求性价比和快速上手)
这类企业团队规模小,预算有限,业务流程相对简单,核心需求是快速将客户信息管理起来,并规范基础的销售流程。
推荐选择:销帮帮、励销
2、成长型中型企业(需要功能全面与一定定制能力)
这类企业已经度过初创期,团队规模和业务量快速增长,开始出现跨部门协作需求,对销售流程的精细化管理和数据分析能力要求更高,同时可能存在一些独特的业务场景需要系统支持。
推荐选择:红圈
3、大型及集团型企业(注重平台化、集成性和行业深度)
这类企业组织架构复杂,业务多元,通常拥有成熟的IT系统(如ERP、OA)。它们选型CRM时,不仅看重功能深度,更看重系统的平台化能力、与现有系统的集成能力、数据安全以及供应商的综合服务实力。
•推荐选择:Salesforce、纷享销客、用友、金蝶
•推荐理由:
总结:没有最好的CRM,只有最合适的CRM
通过对十款主流CRM系统的深度剖析,我们可以清晰地看到,CRM市场百花齐放,每款产品都有其独特的定位和优势。从全球巨头Salesforce的平台生态,到纷享销客的连接型能力;从用友、金蝶的业财一体化,到励销、EC的拓客与社交整合,并不存在一款能够满足所有企业需求的“最好”的CRM。
成功的CRM选型,本质上是一场企业自身需求与产品特性之间的精准匹配。决策者必须回归业务本源,清晰地审视企业所处的行业、当前的业务阶段、核心的管理痛点、团队的使用习惯、长期的发展规划以及预算限制。本文提供的评判框架和横向对比,旨在为您提供一个结构化的思考工具和决策参考。我们强烈建议,在初步筛选后,带领核心团队对2-3款候选产品进行深入的试用和评估,亲身体验其功能细节和操作流程,最终才能做出最明智、最适合企业未来发展的决策。
关于CRM选型的常见问题(FAQ)
1、国产CRM和国外CRM(如Salesforce)最大的区别是什么?我该如何选择?
国产CRM与以Salesforce为代表的国外CRM主要存在以下几点区别:
•本土化与用户习惯:国产CRM在设计上更贴合国内企业的使用习惯和业务场景,例如,深度集成企业微信、钉钉,内置符合中国会计准则的审批流程等。界面和操作逻辑也更易于国内用户理解和上手。
•价格与服务:国外CRM通常价格昂贵,服务也以标准化的线上支持为主,本地化实施和定制服务成本高昂。国产CRM在价格上更具竞争力,提供更灵活的定价模式,并且拥有强大的本地化实施、服务和支持团队,响应更及时。
•生态与侧重点:Salesforce的优势在于其全球领先的PaaS平台和成熟的AppExchange应用生态。而优秀的国产CRM厂商,如纷享销客,则在“连接”能力上更具特色,强调打通企业内外协同;用友、金蝶则强于“业财一体化”。
如何选择:对于预算充足、业务国际化、需要极强平台扩展能力的大型跨国企业,Salesforce是理想选择。而对于绝大多数中国企业,特别是中小型和成长型企业,功能同样强大、服务更贴近、性价比更高的国产头部CRM(如纷享销客等)往往是更务实、更合适的选择。
2、CRM系统实施成功的关键因素有哪些?
CRM项目失败率不低,成功实施需要关注以下关键因素:
•高层领导的支持:CRM不仅仅是一个软件工具,更是一次管理变革。必须获得管理层的全力支持和推动,将其作为公司级战略项目来对待。
•明确的目标与范围:在实施前,必须清晰定义项目要解决的核心问题和预期达成的业务目标(如提升线索转化率10%),并分阶段实施,避免贪大求全。
•业务部门的深度参与:CRM是给销售等业务部门用的,必须让他们从需求调研、流程设计到系统测试全程参与,确保系统符合实际工作需求。
•选择合适的供应商与产品:选择不仅产品匹配,且拥有丰富行业经验和完善服务体系的供应商至关重要。
•持续的培训与运营:系统上线只是开始,必须进行持续的用户培训、数据治理和优化迭代,并建立相应的使用激励机制,才能确保持续产生价值。
3、是否有免费的CRM系统可以使用?它们适合哪类企业?
市面上确实存在一些提供免费版本的CRM系统,例如销帮帮、HubSpot等都提供免费套餐。
免费CRM的特点:通常在用户数、联系人数量、存储空间、功能模块等方面有严格限制。它们提供的是最基础的客户信息管理、销售机会跟踪等功能,高级功能(如自动化工作流、深度报表、API集成等)则需要付费升级。
适合企业类型:
•个人创业者或微型团队:团队人数极少(通常在3-5人以内),只需要一个简单的工具来替代Excel,记录客户信息和跟进状态。
•初创企业试水:在正式投入预算购买CRM之前,利用免费版来培养团队使用CRM的习惯,并验证CRM系统是否能为业务带来帮助。
•需求极其简单的组织:例如一些非营利组织或学生社团,仅需基础的联系人管理功能。
对于有一定规模和增长期望的企业来说,免费版CRM很快会遇到功能瓶颈,付费升级或迁移到更专业的CRM是必然选择。