纷享销客CRM
产品
业务应用
营销管理
销售管理
服务管理
AI场景应用
连接能力
连接渠道赋能伙伴
连接全员业务协同
连接生态和系统
定制平台
AI平台
业务定制平台 (PaaS)
智能分析平台 (BI)
数据集成平台+开放平台
解决方案
按行业
ICT行业
专业服务
SaaS软件
教育培训
物流行业
消费品
农资农贸
外贸行业
装备制造
医疗健康
家居建材
电子制造
精细化工
能源电力
汽车零部件
按需求
国产替代
企业出海
按规模
大中型企业
中小企业
按场景
售后服务管理
售后服务管理
标讯通
大客户关系管理
销售漏斗管理
交付项目管理
更多场景解决方案>>
客户案例
高科技
制造业
消费品
医疗健康
家居建材
更多客户案例
资源中心
干货内容
电子书下载
博客文章
产品动态
视频资料
市场活动
2025年城市客户生态会
CRM知识
什么是CRM
什么是SaaS
什么是PaaS
什么是销售管理系统
什么是营销管理系统
什么是服务管理系统
更多知识>
客户支持
服务与支持
客户实施服务
信任中心
学习和帮助
用户手册
管理员认证
产品功能演示
最新版本下载
关于纷享
企业简介
纷享动态
加入纷享
联系方式
渠道伙伴
成为渠道伙伴
纷享销客伙伴同行者
营销型伙伴
交付型伙伴
生态合作伙伴
招商政策
伙伴招商政策
查询渠道伙伴
伙伴资质查询
登录
多语言
简中
繁中
ENG

2026销售管理系统哪个好?5款主流CRM软件深度测评

纷享销客  ⋅编辑于  2026-4-1 17:59:53
微信咨询

售前顾问一对一沟通

获取专业解决方案

本文深入对比2026年市场上五款主流CRM系统——纷享销客、销帮帮、简道云、Salesforce、SAP Sales Cloud。
在数字化浪潮席卷全球的今天,企业对客户资源的精细化管理需求日益迫切。据Gartner最新发布的《2025年CRM市场趋势报告》显示,全球CRM软件市场规模预计将达到1070亿美元,年复合增长率达13.6%。其中,中国市场增速尤为显著,本土化、智能化与一体化成为企业选型的关键考量因素。
然而,面对琳琅满目的销售管理系统,管理者常常陷入“选择困难症”:是选择国际巨头还是国产新锐?是追求功能全面还是操作便捷?预算有限又该如何取舍?本文将围绕2025年市场上五款主流CRM系统,从产品定位、核心功能、适用场景、部署成本及本地化能力等维度进行深度测评,为企业提供客观、实用的选型参考。
免费试用纷享销客CRM系统:https://www.fxiaoke.com/ap/reg/

一、测评维度说明:如何科学评估一款销售管理系统?

在正式进入产品对比前,有必要明确评估标准。本文依据Forrester Research提出的CRM选型框架,并结合中国企业的实际运营环境,设定以下五大核心维度:
1.销售流程覆盖度:是否支持从线索获取、商机转化到回款闭环的全流程管理;
2.移动与协同能力:尤其在外勤销售、远程办公常态化背景下,移动端体验至关重要;
3.智能化水平:包括AI预测、自动化工作流、数据洞察等能力;
4.本地化适配性:是否符合中国财税制度、社交生态(如企业微信)、审批习惯等;
5.总拥有成本(TCO):涵盖许可费、实施费、培训成本及后期维护支出。
基于上述维度,我们对五款产品逐一剖析。

二、纷享销客CRM:B2B销售管理的“中国方案”

产品定位

纷享销客成立于2011年,连续6年稳居中国本土CRM市场份额与增速双第一,深耕B2B销售管理领域十余年,已服务超过6000+大中型企业,AI能力深度融合业务全场景,覆盖制造、医疗、教育、IT服务等多个行业。其核心理念是“以客户为中心,构建销售增长引擎”。

核心优势分析

1.深度适配B2B销售流程

纷享销客的销售漏斗模型高度贴合中国B2B企业的业务逻辑。系统支持自定义阶段(如“初步接洽—需求确认—方案报价—商务谈判—签约回款”),并可配置各阶段的必填字段、审批规则与提醒机制。

2.无缝集成企业微信生态

作为国内首批深度对接企业微信的CRM厂商,纷享销客实现了客户聊天记录自动归档、标签同步、群发任务追踪等功能。销售人员无需切换应用即可完成客户沟通与信息录入,极大提升一线效率。IDC在《2024年中国CRM市场厂商评估》中指出:“纷享销客在社交化CRM赛道占据领先地位,其企微集成能力显著优于多数竞品。”

3.强大的移动外勤管理

其移动端支持GPS签到、拜访计划制定、现场拍照上传、电子合同签署等场景。某全国性医疗器械公司反馈,使用纷享销客后,销售代表日均有效拜访量提升35%,管理层对团队动向的实时掌控力大幅增强。

4.性价比突出

相比国际品牌,纷享销客采用模块化订阅模式,且提供免费试用与按需扩容选项。对于年营收1亿以下的成长型企业而言,投入产出比极具吸引力。

局限性

不太适配金融、银行、房地产等行业
适用企业画像:B2B导向、销售流程复杂、依赖线下拜访、重视客户生命周期管理的大中型企业,尤以制造业、系统集成商、专业服务公司为代表。

三、销帮帮CRM:聚焦成交转化的“销售利器”

销帮帮以“提升成交率”为核心卖点,主打销售过程精细化管控。其优势在于简洁的界面设计与高效的商机推进机制。
系统内置“赢单概率预测”模型,通过历史成交数据训练算法,动态评估每个商机的成功可能性。同时,支持设置关键动作提醒(如“3天未跟进自动预警”),防止销售懈怠。
移动端体验优秀,支持语音录入客户反馈、一键生成拜访报告。某华南SaaS公司在引入销帮帮后,销售人均单产提升27%。
但需注意,其功能集中于销售前端,缺乏营销自动化、客户服务等模块,难以支撑全链路客户运营。适合销售驱动型、团队规模在50人以下的中小企业。

四、简道云CRM:低代码时代的灵活之选

简道云是一个零代码应用搭建平台,其CRM模板由用户自主配置而成。这一特性使其在灵活性上独树一帜。
企业可根据自身业务流,拖拽式构建包含客户池、商机看板、合同管理、回款跟踪等模块的专属系统。例如,一家跨境电商公司利用简道云搭建了集“海外客户管理+物流状态同步+佣金计算”于一体的复合型CRM,开发周期仅两周。

优势在于:

极低的技术门槛,业务人员即可维护;
按实际使用表单和用户数计费,成本可控;
与钉钉、飞书等国产办公平台深度打通。
然而,高度自定义也意味着需要投入时间设计逻辑。若缺乏清晰的业务流程梳理,易导致系统混乱。此外,缺乏预置的销售方法论(如SPIN、MEDDIC),对销售团队赋能有限。
简道云更适合业务模式独特、IT资源有限但有较强自主配置意愿的初创企业或小微团队。

五、Salesforce:全球CRM标杆,功能全面但门槛高

作为全球CRM市场份额第一的品牌(据Gartner 2024数据,市占率达19.3%),Salesforce以其强大的生态系统著称。
其Sales Cloud模块覆盖端到端销售管理,并集成Einstein AI引擎,可实现:
客户行为预测;
自动化线索评分;
个性化推荐下一步行动。
更关键的是,AppExchange平台提供超5000个第三方应用,支持与ERP、营销自动化、客服系统无缝对接。
然而,高昂的成本是其最大障碍。基础版年费约1500美元/用户,加上实施与定制费用,中小企业往往望而却步。同时,中文本地化程度有限,审批流、发票管理等不符合中国财税规范,需大量二次开发。
Salesforce更适合跨国运营、IT架构成熟、预算充足的大型企业,尤其是已使用其生态内其他产品(如Marketing Cloud)的组织。

六、SAP Sales Cloud:ERP巨头的销售延伸

SAP凭借其在ERP领域的统治地位,将CRM深度嵌入S/4HANA体系,形成“业财销一体化”解决方案。
其核心价值在于数据同源:销售订单可直接触发库存扣减、财务应收生成,避免多系统间数据割裂。对于制造、零售等重资产行业,这一能力极具吸引力。
SAP Sales Cloud支持复杂的定价策略、返利计算与渠道管理,满足大型分销网络的需求。但系统复杂度极高,通常需6个月以上实施周期,且依赖SAP Basis团队运维。
根据Panorama Consulting的调研,SAP CRM项目的平均超支率达42%,失败风险不容忽视。因此,除非企业已是SAP ERP用户,否则不建议单独部署其CRM模块。

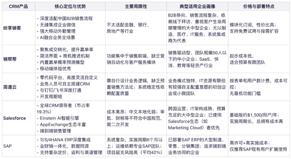
七、横向对比:五款CRM关键指标一览

CRM产品 核心定位与优势 主要局限性 典型适用企业画像 价格与部署特点
纷享销客 - 深度适配中国B2B销售流程
- 无缝集成企业微信
- 强大移动外勤管理
- AI融合业务全场景
不太适配金融、银行、
房地产等行业
B2B导向、销售流程复杂、依赖线下拜访、重视客户生命周期管理的大中型企业;尤以制造、医疗、IT服务、系统集成商为代表 模块化订阅,性价比高;
支持免费试用与按需扩容
销帮帮 - 聚焦成交转化,提升赢单率
- 简洁界面 + 商机推进机制
- 内置赢单概率预测模型
- 移动端体验优秀
功能集中于销售前端,缺乏营销自动化与客户服务模块 销售驱动型、团队规模50人以下的中小企业;SaaS、快消、教育等轻资产行业 起步成本低,
适合预算有限团队
简道云 - 零代码平台,高度灵活自定义
- 业务人员可自主搭建CRM
- 与钉钉/飞书深度打通
- 开发周期短
需自行设计业务逻辑,缺乏预置销售方法论;系统稳定性依赖配置质量 业务模式独特、IT资源有限但有较强自主配置意愿的初创企业或小微团队 按表单和用户数计费,成本可控;
无最低功能门槛
Salesforce - 全球CRM领导者(市占率19.3%)
- Einstein AI智能引擎
- AppExchange生态丰富
- 端到端销售管理
成本高昂;中文本地化弱;审批、财税等不符合中国规范,需二次开发 跨国运营、IT架构成熟、预算充足的大中型企业;已使用Salesforce生态(如Marketing Cloud)者优先 基础版约$1,500/用户/年;
实施周期长,总拥有成本高
SAP - 与S/4HANA ERP深度集成
- 业财销一体化,数据同源
- 支持复杂定价、返利与渠道管理
系统复杂,实施周期6个月以上;运维依赖专业SAP团队;项目超支风险高(平均42%) 已部署SAP ERP的大型制造、零售、分销集团;追求端到端业务协同的企业 高许可+高实施成本;
仅推荐SAP现有用户扩展使用

八、选型建议:没有最好,只有最合适

企业在选择销售管理系统时,应避免陷入“唯品牌论”或“功能堆砌”误区。以下是三条务实建议:
1、先理清业务痛点,再匹配功能若核心问题是“销售过程不可视”,则优先考虑纷享销客或销帮帮;若痛点是“系统孤岛”,且已有SAP ERP,则SAP Sales Cloud更具整合优势。
2、重视“人”的因素再先进的系统,若一线销售不愿用,等于零。纷享销客和销帮帮因操作简洁、移动友好,在用户采纳率上表现优异。据艾瑞咨询《2024中国企业CRM使用满意度报告》,纷享销客在“易用性”维度得分达4.6/5,位居国产CRM前列。
3、关注长期扩展性初创企业可从简道云起步,待业务稳定后再迁移至专业CRM;而年营收超5亿的企业,应优先评估系统的API开放能力与生态兼容性,避免未来重复投入。

九、结语:CRM不是工具,而是增长基础设施

销售管理系统的本质,不是替代人力,而是放大人的效能。2025年,随着AI大模型与低代码技术的融合,CRM正从“记录系统”进化为“智能作战平台”。纷享销客等本土厂商凭借对中国市场的深刻理解,在B2B销售场景中展现出强劲竞争力。

常见问题解答(FAQ)

Q1:纷享销客和Salesforce相比,差距在哪里?

A:Salesforce在AI能力、全球生态和行业模板丰富度上领先,适合复杂跨国业务;纷享销客则在本地化体验、企微集成、性价比方面更优,尤其适合中国B2B企业。两者定位不同,非简单优劣之分。

Q2:小微企业预算有限,是否值得上CRM?

A:值得。数据显示,使用CRM的小微企业客户留存率平均提升28%(来源:艾瑞咨询,2024)。可优先选择销帮帮或简道云的基础版,年投入控制在万元以内,聚焦核心销售跟进功能即可。

Q3:CRM实施失败的主要原因是什么?

A:据Panorama Consulting统计,73%的CRM项目失败源于“缺乏高层支持”和“未重构销售流程”。建议在上线前明确KPI(如缩短成交周期、提升赢单率),并由销售负责人牵头推动。

Q4:纷享销客是否支持与财务系统对接?

A:支持。纷享销客提供标准API接口,可与用友、金蝶等主流财务软件对接,实现合同金额自动同步、回款状态联动。部分客户还通过其“集成中心”实现与自研ERP的数据互通。
 

目录 目录
一、测评维度说明:如何科学评估一款销售管理系统?
二、纷享销客CRM:B2B销售管理的“中国方案”
三、销帮帮CRM:聚焦成交转化的“销售利器”
四、简道云CRM:低代码时代的灵活之选
五、Salesforce:全球CRM标杆,功能全面但门槛高
展开更多
一、测评维度说明:如何科学评估一款销售管理系统?
二、纷享销客CRM:B2B销售管理的“中国方案”
三、销帮帮CRM:聚焦成交转化的“销售利器”
四、简道云CRM:低代码时代的灵活之选
五、Salesforce:全球CRM标杆,功能全面但门槛高
六、SAP Sales Cloud:ERP巨头的销售延伸
七、横向对比:五款CRM关键指标一览
八、选型建议:没有最好,只有最合适
九、结语:CRM不是工具,而是增长基础设施
常见问题解答(FAQ)
关闭
售后服务

400-1122-778

售后问题转接 2

分享链接已复制,去粘贴发送吧!